2121非凡
Hotline:
13847821666
Home
INTRO
Introduction
Video
Honor
R&D
Entering Dongbao Biotechnology
Modern collagen Biotechnology Enterprises
News
Gelatin
Innovative Solutions of Gelatin
Collagen Peptide
SERVICES
Baiyun Brand Calcium Biphosphate
Raw material bone collagen peptide powder
Gelatin Made from Jinlu Brand Bone
SAFETY
Safety System
Environmental Responsibility
Qualification
Authoritative thesis
Authoritative thesis
CONTCT
Feedback
Contact Information
Electronic Map
中文
|
EngLish
中文
|
EngLish
Home
INTRO
Introduction
Video
Honor
R&D
Entering Dongbao Biotechnology
Modern collagen Biotechnology Enterprises
News
Gelatin
Innovative Solutions of Gelatin
Collagen Peptide
SERVICES
Baiyun Brand Calcium Biphosphate
Raw material bone collagen peptide powder
Gelatin Made from Jinlu Brand Bone
SAFETY
Safety System
Environmental Responsibility
Qualification
Authoritative thesis
Authoritative thesis
CONTCT
Feedback
Contact Information
Electronic Map
Current location:
Home
>
Authoritative thesis
>
Authoritative thesis
Authoritative thesis
Authoritative thesis
Authoritative thesis
Current location:
Home
>
Authoritative thesis
>
Authoritative thesis
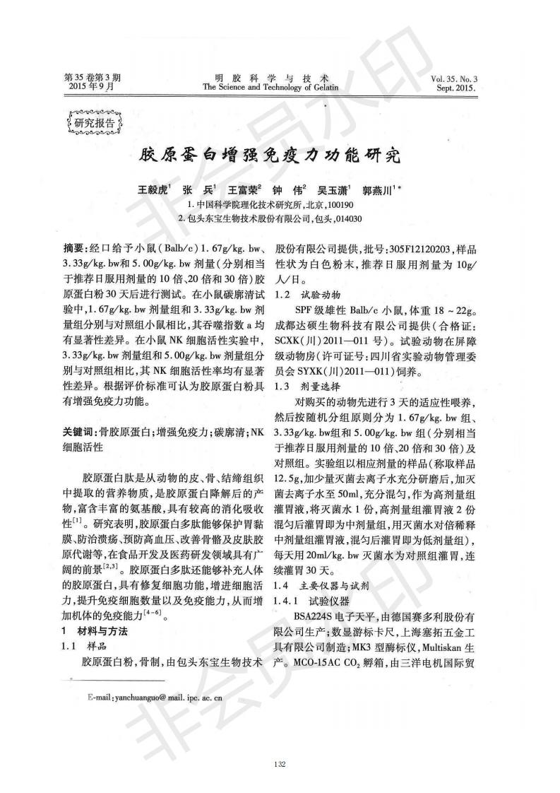
Study on the function of collagen to enhance immunity
Date:2020-12-07 | Visits:
6390
Home
INTRO
News
SERVICES
SAFETY
Authoritative thesis
CONTCT
Home
|
about
|
Journalism
|
product
|
Copyright Toudongbao Biotechnology Co., Ltd. 蒙ICP备10200213号 Copyright ? 2019 All Rights Reserved.
13847821666
网站地图